Ir al contenido
Inicio
Nosotros
Historia
Fabriciano González Urzúa
Banda instrumental
Plantel Educacional
Proyecto educativo
Plan de estudios
Perfil de ingreso
Perfil de egreso
Plan de desarrollo educativo
Identidad Institucional
Quiénes somos
Nuestra misión
Nuestra visión
Palabras del director
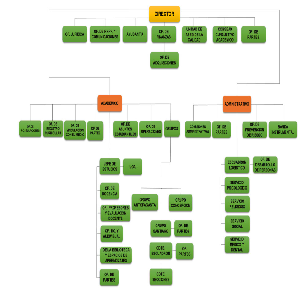
Organigrama
Plana mayor
Escuela
Ir a Escuela
Grupo Santiago
Grupo Concepción
Grupo Antofagasta
Calidad
Ir a Calidad
Acreditación Institucional
Principios del Sistema de Calidad
Norma ISO 210001:2018
Cursos
Noticias
Contacto
Iniciar sesión
Organigrama